FHIR Policy & Tech Digest · Mar 19 Daily Digest
TEFCA Enforcement Action
- 🔥 GuardDog-Epic Agreement: GuardDog agreed with Epic to seek a court order permanently barring it from requesting...

Created by Richard Kaplan
US health IT policy, regulatory and technical updates on FHIR API access and implementation
Explore the latest content tracked by FHIR Policy & Tech Digest
For patient-facing apps—where most new interoperability work is happening—SMART on FHIR is the standard to use, layering OAuth 2.0.
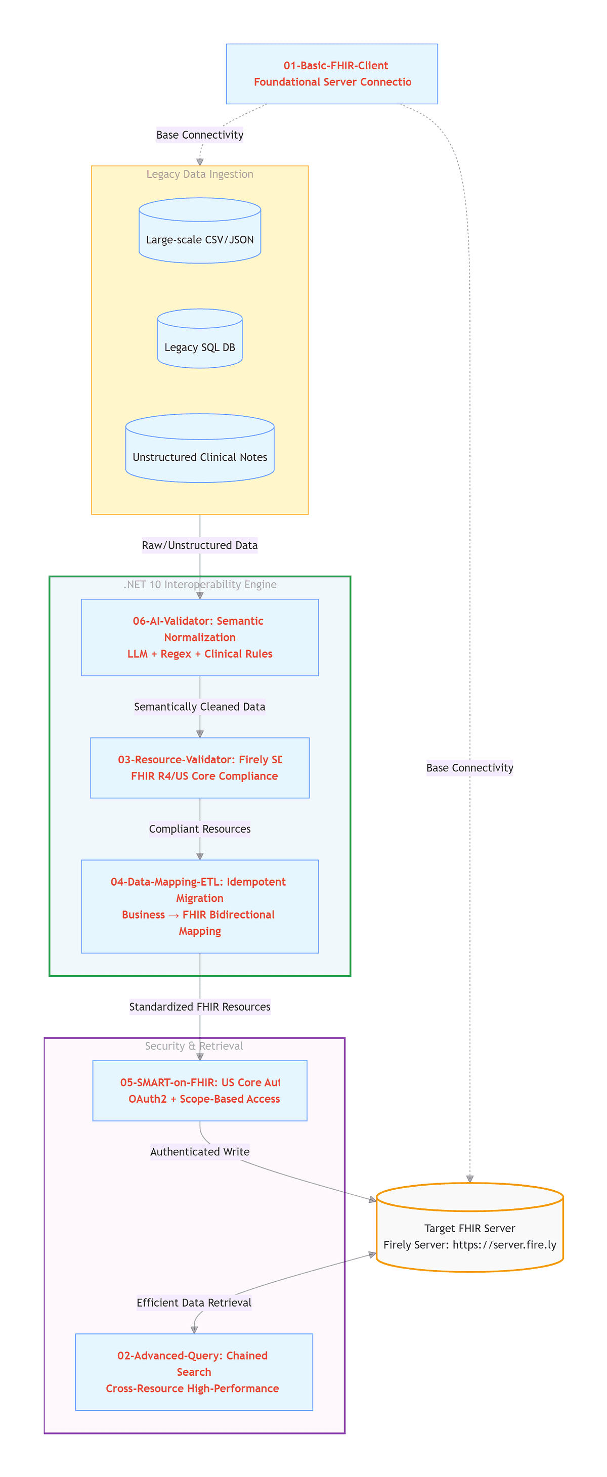
Implementation guides like US Core provide the necessary rules and constraints to make the flexible FHIR standard practical for specific, real-world use cases—essential for implementation teams mapping to canonical standards.
Key for FHIR teams: Microsoft/HealthEx's Copilot Health pulls EHRs from 50,000+ US providers via TEFCA individual access services.
Master profiling, security, performance, and deployment to build FHIR applications that are not only functional but also secure, scalable, and ready.
Bridge legacy HL7 v2 systems to FHIR R4 with this open-source approach:
Enforcement update for FHIR implementers:
Key enforcement risks for FHIR ecosystems from Epic's lawsuit:
Cures Act breakthrough: Bulk FHIR APIs enable population-scale data exchange for analytics and value-based care.
Shift payers beyond portals to agentic real-time workflows like prior auth and attachments, using AI agents for stateful conversations.
Master FHIR validation layers—syntactic, spec conformance, profiles/terminology, business rules—to ensure interoperability at every stage:
LTPAC risks from ONC deregulations: Proposed removals/revisions to certification criteria threaten skilled nursing, assisted living, home health...
Key signals for FHIR teams:
Complementary initiatives: TEFCA sets regulatory floor to lift all boats; Health Tech Ecosystem acts as speedboat innovation accelerator.
Three weeks before a lawsuit, TEFCA's leadership addressed the Trusted Exchange Framework and Common Agreement, live since December 2023 to make health data flow freely across states for doctors.
Hands-on guide for .NET devs building production-ready FHIR clients compliant with ONC (g)(10) and US Core: