AI Product Playbook

Architectures, protocols, observability, and productization for enterprise agents

Architectures, protocols, observability, and productization for enterprise agents

Enterprise Agent Platforms

The 2026 Enterprise Multi-Agent System Revolution: Architectural Breakthroughs, Protocols, and Practical Deployments (Updated)

The enterprise AI ecosystem of 2026 continues its rapid evolution from experimental prototypes to mission-critical operational systems. This transformation is underpinned by sophisticated architectures, industry-standard protocols, deep observability, and productization practices, all designed to enable autonomous multi-agent systems that reason, collaborate, and operate securely at scale. Recent developments not only reinforce existing trends but also introduce groundbreaking innovations, further elevating the reliability, interpretability, and accessibility of enterprise AI.


Architectural and Protocol Innovations: Foundations for Scale and Resilience

The core of this revolution remains rooted in advanced architectural designs that manage complexity, ensure robustness, and facilitate scalability:

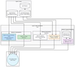
  • Hierarchical Multi-Agent Ecosystems: Enterprises now deploy multi-layered agent stacks, integrating subagents, prompt managers, and reasoning modules. These layers communicate via protocol-driven architectures like Gemini ADK, which serve as blueprints for fault-tolerant, scalable collaboration. For instance, OpenClaw exemplifies a swarm behavior framework where domain-specific subagents handle code synthesis, testing, deployment, as well as security and compliance tasks. This layered approach emphasizes explainability and fault tolerance, critical for enterprise adoption.

  • Negotiation and Conflict-Resolution Layers: As systems grow more intricate, agent negotiation protocols have emerged as the "missing architecture," enabling dynamic consensus-building among agents with conflicting goals or uncertain data. These protocols are vital for long-horizon reasoning involving multiple tools and stakeholders. Insights from local Retrieval-Augmented Generation (RAG) architectures, such as lessons learned from the L88 system, have informed context compaction strategies that enable efficient, long-term reasoning even in hardware-constrained environments.

  • Context Compaction & Long-Horizon Reasoning: Techniques like context compaction, popularized by projects such as "This One API Parameter Changed Everything,", allow agents to retain critical information within limited context windows. This capability supports coherent reasoning over extended workflows, a necessity for enterprise systems managing multi-step, complex processes without losing vital context.


Industry Standards and Protocols: Enabling Interoperability and Seamless Communication

The scaling and interoperability of enterprise multi-agent systems depend heavily on robust, industry-wide protocols:

  • Model Context Protocol (MCP): Often likened to the "USB-C for AI," MCP facilitates efficient context sharing, session management, and knowledge base synchronization across diverse agents and platforms. Major cloud providers such as Google Cloud and Anthropic have integrated MCP into their workflows, supporting multi-agent collaboration with dynamic context updates and shared reasoning states.

  • Universal Control Protocol (UCP): UCP orchestrates workflow control across heterogeneous components—legacy systems, AI modules, external tools—ensuring secure, seamless communication. It underpins multi-tool reasoning and long-term planning, which are critical for enterprise applications demanding reliability and adaptability over extended periods.

  • Shared Memory & State Management: Addressing challenges like context loss during extended reasoning, enterprises have adopted shared memory architectures and context management techniques. Initiatives like "This One API Parameter Changed Everything" demonstrate how maintaining persistent, relevant context and recalling past interactions enable agents to cohere over long workflows, significantly boosting reasoning accuracy and system resilience.


Infrastructure and Developer Tooling: Powering Scalability and Efficiency

Operational success hinges on cutting-edge infrastructure and advanced developer platforms:

  • Hardware & Storage Optimizations: Enterprises have rewritten storage layers, for example, S3 storage in Rust, achieving faster, more reliable data access. PostgreSQL has been optimized to support millions of knowledge-base entries, enabling large-scale knowledge management. Hardware innovations like Edge XR + IQ9 chips, delivering up to 100 TOPS, facilitate local inference for applications such as autonomous vehicles, industrial diagnostics, and real-time decision-making—all while reducing latency and enhancing security.

  • Content & Context Engineering: The discipline of content engineering has matured, emphasizing metadata tagging, layered content structuring, and efficient reuse. Techniques like context compaction allow agents to retain critical information within limited context windows, supporting longer, coherent reasoning chains essential for complex enterprise workflows.

  • Harness-Like Pipelines & No-Code Platforms: Platforms such as Harness Engineering, widely adopted by companies like OpenAI, automate code generation, testing, and deployment, drastically reducing iteration cycles. Tools like Mato, a tmux-like multi-agent terminal workspace, enable visual orchestration and collaborative development, streamlining team workflows and accelerating product deployment.

  • Custom Agents & Multi-System Expansion: Recent advances include Snowflake’s extension of its AI code agent to support multiple data sources and external systems, exemplifying multi-system integration. Additionally, Notion launched Custom Agents designed to automate repetitive tasks, embedding autonomous agents into enterprise tools to boost productivity.


Deep Observability, Validation, and Trust: Ensuring Confidence in Autonomous Systems

Building trustworthy enterprise AI relies on deep observability and layered validation:

  • Trace-Aware Monitoring & Diagnostics: Frameworks such as LangChain’s observability tools enable comprehensive debugging, decision pathway tracing, and factual grounding verification. These capabilities are crucial for detecting hallucinations, decision bottlenecks, and system vulnerabilities.

  • Performance Metrics & Evaluation: Enterprises increasingly employ Agent GPA (General Performance Assessment)—a composite metric evaluating accuracy, safety, robustness, and compliance. For example, Pinterest’s Decision Quality Evaluation Framework systematically assesses decision reliability over time, providing quantitative insights into system health and operational readiness.

  • Vulnerability Detection & Defense: Continuous pipelines monitor for adversarial prompts, prompt injections, and context hijacking. Automated validation platforms incorporate factual grounding checks to reduce hallucinations and improve response fidelity, which are vital for operational safety and regulatory compliance.


Practical Deployments, Lessons Learned, and Emerging Trends

The transition from prototypes to enterprise-grade deployments has yielded critical insights:

  • CLI & Legacy Integration: Industry leaders like @karpathy highlight that CLIs remain a "super exciting" technology, providing robust interfaces for AI agents to interact with legacy systems, which is essential for gradual, safe integration.

  • Handling Deployment Challenges: Analyses such as "When AI Deployments Struggle—and How to Get Them Back on Track" emphasize recovery patterns—including fallback mechanisms, monitoring dashboards, and incremental rollbacks—to ensure operational stability.

  • Fixing RAG Failures in Production: As discussed in "Why RAG Fails in Production—And How To Actually Fix It,", retrieval-augmented generation often falters due to context misalignment or stale data. Solutions focus on improved retrieval pipelines, context freshness guarantees, and factual grounding techniques.

  • No-Code & Tool-Remembering Workflows: Companies like Google have advanced no-code AI workflow builders, exemplified by Opal, which automatically select tools, remember context, and orchestrate reasoning—making enterprise AI more accessible and less reliant on technical expertise.


Latest Developments: Major Model and Platform Rollouts & Practical Architecture Guidance

Recent milestones include the deployment of OpenAI’s GPT-5.3-Codex and new audio models on Microsoft Foundry, which have profound implications:

  • OpenAI GPT-5.3-Codex & Audio Models: OpenAI’s latest iteration, GPT-5.3-Codex, is heralded as the most capable agentic coding model to date, achieving state-of-the-art performance in complex coding tasks. The integration of audio models expands multimodal capabilities, enabling enterprise agents to process and generate voice and audio data, opening new avenues for interactive, multimodal workflows.

  • Shift Toward "Context as Code": The paradigm of "Stop Prompting, Start Engineering" emphasizes treating context as a programmable asset. The "Context as Code" approach advocates for structured, version-controlled context management, enabling more predictable, reliable, and scalable reasoning. This methodology aligns with AI Solutions Architect practices, ensuring production-ready architectures that are robust, maintainable, and adaptable.

  • Practical Architecture Guidance: Emerging AI Solutions Architect frameworks stress the importance of long-horizon context management, modular architecture, and layered validation—key for scaling enterprise AI systems. These practices promote standardized interfaces, interoperability, and trustworthiness, critical for enterprise adoption.


Recent Breakthroughs and New Initiatives

1. SoftServe’s Agentic Engineering Suite:
In February 2026, SoftServe announced the launch of its Agentic Engineering Suite, designed to reimagine software development. This platform introduces self-improving code patterns, enabling autonomous maintenance and iterative development. The suite emphasizes agent-based workflows that self-diagnose, self-repair, and self-optimize, significantly reducing manual intervention and accelerating deployment cycles.

2. Live Runtime Context with Lightrun:
Lightrun has pioneered live runtime context for AI-driven site reliability engineering (SRE). Its platform allows engineers and AI agents to access real-time operational data directly within production environments, improving debugging, tracing, and fault detection during live operation. This live context enhances system resilience and trustworthiness, vital for mission-critical enterprise systems.

3. Self-Improving Code Systems:
The concept of software that fixes itself has gained traction, with new tools enabling self-healing code that identifies, diagnoses, and corrects bugs autonomously. These systems leverage self-knowledge and continuous learning, promising a future where software maintenance becomes more automated and reliable.

4. Rover by rtrvr.ai:
Rover transforms websites into interactive AI agents with a single script tag. It embeds AI capabilities directly within the site, enabling autonomous actions, dialogue, and task execution for users. This lightweight, embeddable approach facilitates real-time, site-specific AI interactions, broadening enterprise reach and user engagement.

5. GitHub Copilot CLI Now Generally Available:
The GitHub Copilot CLI brings AI-powered coding assistance directly into the terminal, making code generation and automation more accessible for developers and operations teams. Its general availability signals a shift toward integrated, command-line driven AI workflows that streamline software development and deployment.


Implications and Future Outlook

The developments in 2026 mark a mature phase of enterprise multi-agent AI, characterized by robust architectures, interoperable protocols, and trust-centric observability. The integration of real-time debugging, self-healing systems, and embeddable agents like Rover point toward a future where AI agents are deeply embedded in operational workflows—from web applications to industrial systems.

Key implications include:

  • Enhanced Reliability: Deep observability, layered validation, and runtime context tools like Lightrun enable fault-tolerant, trustworthy systems.
  • Accelerated Development: Agentic engineering suites and no-code platforms democratize AI development, reducing time-to-market.
  • Scalability & Flexibility: Protocol standards such as MCP and UCP, combined with context-as-code, allow enterprises to scale AI systems efficiently.
  • Operational Integration: Lightweight agents like Rover and CLI tools such as Copilot embed AI into everyday workflows, making AI an integral part of enterprise operations.

As organizations continue to adopt these innovations, the enterprise AI landscape in 2026 is poised to be more resilient, interpretable, and deeply integrated—paving the way for autonomous, self-improving systems that fundamentally transform how businesses operate and innovate.

Sources (94)
Updated Feb 26, 2026