Applied AI & Frontier

Operational zero‑trust governance, international AI law, standards, and public policy

Operational zero‑trust governance, international AI law, standards, and public policy

Zero‑Trust Governance & Standards

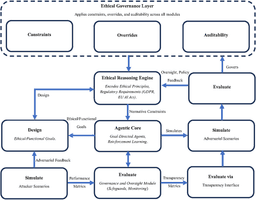
As the global AI ecosystem accelerates toward more complex, agentic deployments, operational zero-trust governance is emerging as the critical foundation to ensure secure, accountable, and sovereign AI systems. This evolution unfolds amid intensifying international law developments, maturing standards, and dynamic public policy debates—including landmark frameworks such as Anthropic’s Responsible Scaling Policy (RSP) Version 3, the California Transparency in Frontier AI Act, ISO/IEC 42001, and the NIST CAISI initiative.


Convergence of Operational Zero-Trust Governance with International Standards and Policy

The AI governance landscape in 2029 is characterized by an intricate interplay between evolving operational practices and accelerating regulatory and standards frameworks worldwide. These parallel tracks are converging to address the unique challenges of agentic AI systems embedded in critical sectors such as defense, healthcare, and infrastructure.

  • Operational Zero-Trust Principles in Practice
    Organizations have moved beyond theoretical zero-trust ideals—continuous verification, least privilege access, tamper-proof audit trails, and behavioral attestation—to embed these as operational imperatives.

    • Anthropic’s RSP v3 integrates explicit agent refusal rights, enabling AI agents to legally and ethically decline unsafe or unlawful commands, addressing ethical complexities in high-stakes environments.
    • Microsoft’s Copilot Studio and Agent Framework, powered by Azure AI, exemplify operationalizing continuous cryptographic attestation of agent behavior, facilitating real-time compliance and identity management across distributed multi-agent ecosystems.
    • Blockchain and distributed ledger technologies provide immutable audit trails, now a sectoral standard in finance, healthcare, and defense, ensuring resilience against tampering and cross-border compliance challenges.
  • Maturation of Standards and Tooling Ecosystems
    International standards bodies and consortia are rapidly advancing interoperable frameworks to support scalable zero-trust governance:

    • The Model Context Protocol (MCP) and Agent2Agent (A2A) communication standards enable seamless governance across heterogeneous AI ecosystems.
    • The NIST CAISI (Continuous AI System Integrity) initiative outlines a cybersecurity profile tailored for AI systems, harmonizing risk management practices.
    • The emerging ISO/IEC 42001:2023 AI management system certification is gaining adoption as a gold standard, though integration challenges persist in agile AI development contexts.
    • Industry collaborations such as the Trusted Tech Alliance promote a trusted technology stack with verifiable standards driving transparency and accountability.
    • Tooling innovations include Palo Alto Networks’ acquisition of Koi Security for AI endpoint protection, Anthropic’s Co-RedTeam autonomous vulnerability detection, and open-source projects like Google’s Agent Development Kit (ADK) and LangGenius’s Dify platform democratizing governance integration.
  • Public Policy and Regulatory Intensification
    Governments globally are enacting and debating frameworks that embed zero-trust governance principles into legal obligations:

    • California’s Transparency in Frontier AI Act mandates rigorous safety disclosures, data provenance obligations, and transparency requirements aligned with zero-trust tenets.
    • The U.S. Department of Labor’s AI literacy framework supports workforce upskilling to cultivate “agentic engineers” capable of sustaining governance and compliance across AI lifecycles.
    • Sectoral regulations in healthcare emphasize physician-led governance initiatives balancing innovation with clinical ethics and privacy.
    • Local vs. global frictions manifest in “sovereign compute” demands, where jurisdictions seek AI infrastructure under local control to enforce auditability and mitigate geopolitical risks.

Geopolitical Dynamics and Vendor–Government Standoffs

AI governance is deeply intertwined with geopolitical sovereignty concerns, exemplified by 2029’s high-profile confrontations:

  • Hegseth-Anthropic Standoff
    Defense Secretary Pete Hegseth’s ultimatum demanding full military access to Anthropic’s AI models, coupled with his labeling of their “woke AI” as a national security threat, underscores the politicization of AI governance. This incident revealed how ideological alignment and sovereignty intersect with procurement and operational trust.
  • Vendor Exclusions and Supply Chain Fragmentation
    In reaction, Chinese AI lab DeepSeek’s exclusion of U.S. chipmakers from flagship model testing reflects escalating vendor-government exclusions, reinforcing a fragmented AI supply chain landscape.
  • Sovereign Compute and Auditability Investments
    To counter “sovereignty rental” risks, governments and enterprises are investing heavily in sovereign compute infrastructure. Microsoft and Red Hat have expanded sovereign cloud offerings with embedded governance controls; notably, Red Hat’s partnership with Nvidia launched the Red Hat AI Factory, an enterprise-scale AI manufacturing platform integrating security, compliance, and auditability.

Workforce Institutionalization and Governance as a Board-Level Obligation

Embedding zero-trust governance requires organizational transformation beyond technology:

  • Governance as Institutional Duty
    Thought leaders stress that AI governance is not a mere compliance checkbox but a board-level institutional obligation ensuring accountability, transparency, and auditability. Reports like “Responsible AI Governance: Why It’s an Institutional Obligation” argue for governance integration into corporate strategy and culture.
  • Workforce Upskilling and AI Literacy
    The U.S. Labor Department’s AI literacy framework, alongside corporate initiatives such as PwC’s $1 billion workforce upskilling investment, aim to develop “agentic engineers” proficient in compliance, security, and ethical AI deployment. Such efforts are critical to sustaining zero-trust governance across increasingly autonomous AI lifecycles.

Local vs. Global Policy Frictions and Sovereign AI Requirements

The tension between local jurisdictional control and global interoperability drives evolving requirements:

  • Sovereign Compute Infrastructure
    Sovereign compute investments enable jurisdictions to maintain auditability and jurisdictional oversight over AI systems, mitigating risks of foreign control or geopolitical disruption.
  • Policy Fragmentation and Interoperability Challenges
    While international standards advance, local regulations—such as Vermont’s AI data center bills or EU Parliament’s ban on AI on government devices—reflect diverse priorities and guardrails, complicating cross-border compliance.
  • Ethical and Privacy Concerns
    Debates around algorithmic memory and persistent data retention emphasize the need for ethical governance frameworks respecting privacy and consent, illustrating the socio-political complexities at the intersection of technology and policy.

Strategic Recommendations for Organizations

Experts recommend that organizations:

  • Embed Zero-Trust Governance Early in AI Lifecycles
    Incorporate continuous verification, behavioral attestation, and immutable audit trails at design phase to avoid costly retrofits and compliance gaps.
  • Invest in Sovereign and Auditable AI Infrastructure
    Prioritize local jurisdictional control without sacrificing interoperability and standards alignment.
  • Adopt and Contribute to Emerging Standards
    Engage actively with MCP, A2A, NIST CAISI, ISO/IEC 42001, and initiatives like AILuminate to harmonize governance across ecosystems.
  • Advance Governance Tooling and Automation
    Leverage autonomous vulnerability detection, policy-to-code pipelines, and AI-native security tools to scale governance effectiveness.
  • Institutionalize Governance as a Board-Level Priority
    Elevate governance accountability and oversight to senior management to ensure sustainable trust and regulatory compliance.

Conclusion

By mid-2029, the operationalization of zero-trust governance principles is no longer optional but imperative for resilient, accountable, and sovereign AI ecosystems. The confluence of geopolitical pressures, accelerating international standards, evolving public policy, and advanced tooling is reshaping how AI governance is practiced and institutionalized. As one expert aptly noted:

“The future belongs to organizations embedding zero-trust principles at every operational layer—transforming governance from a regulatory checkbox into the strategic backbone enabling resilient, responsible, and competitive AI ecosystems worldwide.”

Navigating these complex, overlapping technical, legal, and political dimensions will define AI’s trajectory, shaping not only technological innovation but also the legal architectures, societal trust, and sovereignty frameworks necessary for the responsible use of AI in an autonomous, multipolar future.


Selected References

  • Anthropic Responsible Scaling Policy (RSP) Version 3: Embedding agent refusal rights
  • California Transparency in Frontier AI Act (2029) compliance frameworks
  • ISO/IEC 42001:2023 AI governance certification adoption
  • NIST CAISI cybersecurity framework for AI systems
  • Microsoft Copilot Studio and Agent Framework for behavioral attestation
  • Red Hat AI Factory and sovereign cloud initiatives with Nvidia
  • Palo Alto Networks’ acquisition of Koi Security for AI endpoint protection
  • Trusted Tech Alliance: Scaling AI trust and transparency
  • U.S. Labor Department AI literacy framework and PwC workforce upskilling investment
  • DeepSeek’s vendor exclusion reflecting geopolitical supply chain fragmentation
  • Blockchain-based immutable audit trails in regulated sectors
  • “Responsible AI Governance: Why It’s an Institutional Obligation” analysis

This comprehensive integration of operational zero-trust governance with international law, standards, and public policy debates signals a pivotal moment in AI governance evolution—one that demands coordinated, multi-stakeholder action to build secure, accountable, and sovereign AI futures.

Sources (213)
Updated Feb 26, 2026