AI PM Playbook

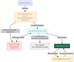
Agent tooling and local-first platforms accelerate founder prototyping

Agent tooling and local-first platforms accelerate founder prototyping

Key Questions

What restrictions has Anthropic placed on OpenClaw usage in Claude?

Anthropic has restricted OpenClaw usage in Claude amid allegations of feature copying. This has prompted migrations to alternatives like GPT-5.4 and Kimi K2, which are reportedly 10x cheaper than Sonnet 4.6.

What is Anthropic's Mythos model?

Anthropic debuted a preview of the powerful new AI model Mythos as part of a cybersecurity initiative. It contributes to driving migrations from Claude due to OpenClaw restrictions.

What is Digital Whip and how does it relate to Claude?

Digital Whip is a hack designed to make Claude work faster. It addresses performance issues highlighted in discussions around Claude optimization.

What tools are boosting no-code and solo MVPs?

Tools like Bolt.new, Lovable, and Cursor enable building web applications from prompts to deployment. Karpathy's LLM Wiki and SureThing 2.0 further support no-code prototyping for founders.

What is Poke and how does it relate to OpenClaw?

Poke is described as OpenClaw for normies, scaling successfully on iMessage. It surges alongside FastMCP and Base44 in agent tooling trends.

What is GLM-5.1 and its performance?

GLM-5.1 from Zhipu AI is available on Hugging Face, ranking #1 in open source and #3 globally on SWE-Bench Pro and Terminal-Bench. It supports long-horizon agentic coding with 600+ iteration optimization.

What is Managerbot by Block?

Block introduced Managerbot, a proactive Square AI agent, serving as proof for Jack Dorsey’s AI bet. It embeds AI capabilities directly into the Square platform.

How are developers optimizing Claude token usage?

Guides focus on stopping token waste through audits and setups like those shared by developers. Changes help avoid hitting usage limits and reduce costs.

Anthropic OpenClaw restrictions/Claude block + Mythos preview drive GPT-5.4/Kimi K2 migrations (Sonnet 4.6/10x cheaper); Digital Whip hacks/SureThing 2.0/Karpathy LLM Wiki/Bolt.new/Lovable/Cursor boost no-code/solo MVPs; FastMCP/Base44/Poke surges.

Sources (49)
Updated Apr 8, 2026
What restrictions has Anthropic placed on OpenClaw usage in Claude? - AI PM Playbook | NBot | nbot.ai