Applied AI Digest · Mar 19 Daily Digest
Agent Evaluation Benchmarks
- 🔥 One-Eval: One-Eval is an agentic system for automated and traceable LLM evaluation.
- 🔥 SWE-Skills-Bench:...

Created by Barbara Seaman
Daily curated applied AI research papers across vision, language, agents, and personalization
Explore the latest content tracked by Applied AI Digest
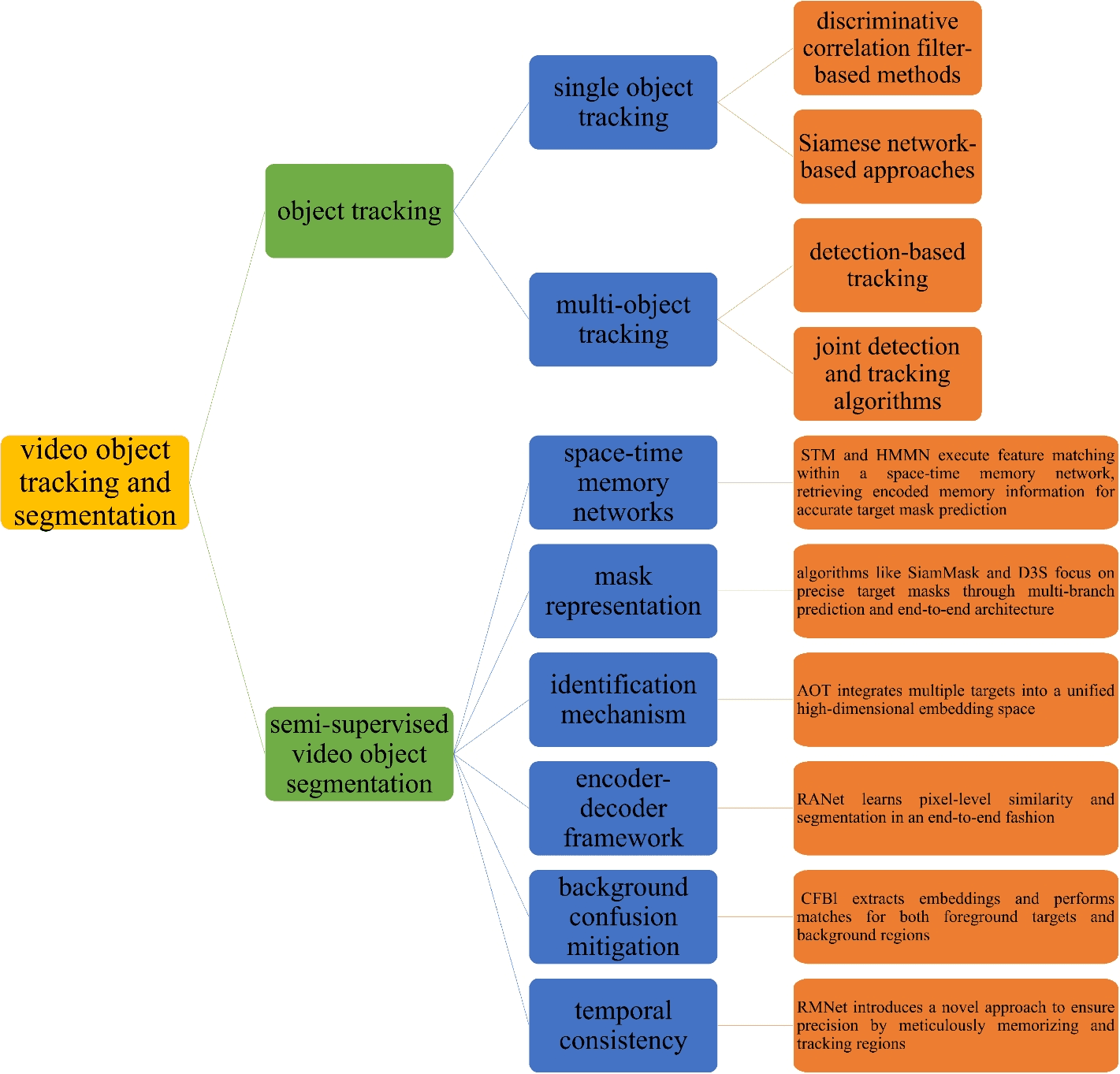
CV segmentation matures beyond proof-of-concept, blending text guidance and efficiency:
Capy uses specialized captain (planning) and build (execution) agents to improve AI tool quality, as planning decides success. Most tools merge them, but this separation cuts iteration loops for higher outputs.
WorldCam uses camera pose as a unifying geometric representation for interactive autoregressive 3D gaming worlds. Paper out now.
Collinearity, a human visual phenomenon amplifying spatially aligned edges along straight lines, is the focus of new research transferring this perception to computer vision models.
InCoder-32B launches as a code foundation model tailored for industrial scenarios, with new paper out now.
TRUST-SQL advances Text-to-SQL with tool-integrated multi-turn reinforcement learning over unknown schemas. Key for robust agents in dynamic querying—join the discussion.
M^3 fuses dense matching with multi-view foundation models to enable monocular Gaussian Splatting SLAM. Join the discussion on this CV advance.
Emerging diagnostics reveal limitations in agent performance:
New paper introduces online experiential learning for language models. Join the discussion on this paper page.
New paper proposes masked modeling for efficient image-only pre-training in UMM visual generation, targeting compute-efficient vision foundation models. Join the discussion.
Key advances in efficient LLM context compaction:
Key highlights from the new multi-agent framework:
Key insights from "Beyond Language Modeling":
Large language models (LLMs) integration into qualitative health research enhances efficiency and depth of data analysis. A game-changer for practical healthcare applications.
Practical offline LLM agent for business visualization: